一、年会主题及议题
01
会议主题
智慧应急·产教融合——AI赋能的应急管理人才培养新范式
02
会议议题
本届联盟会议议题包括但不限于:
(1)应急管理学科发展前沿
(2)应急管理人才培养方案
(3)应急管理专业课程建设
(4)应急管理专业产教融合
(5)应急管理专业实验室建设
(6)应急管理专业数智赋能
(7)应急管理专业实践教学
(8)应急管理专业就业促进
(9)应急管理专业理论实践
(10)应急管理专业国际合作
二、教师授课竞赛主题
公共安全与应急管理本科专业核心课程授课竞赛
三、学生竞赛形式与内容
1.竞赛形式
以团体赛方式进行,每所高校原则上最多2支队伍参赛。
2.竞赛内容
环节1:模拟演练设计与开发,提前制作。
环节2:理论知识考试,占总成绩的20%。
环节3:模拟演练实战,占总成绩的50%。
环节4:汇报答辩,占总成绩的30%。
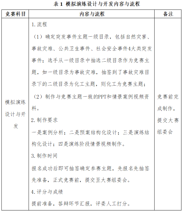
环节一模拟演练设计与开发
竞赛队伍报名后,抽签确定参赛主题,提前准备制作。

环节二理论知识
理论知识以选手个人独立自行完成,个人成绩计入所在参赛队伍的团队成绩中,每组参赛队伍4名选手理论成绩平均分计入所在团队。

环节三模拟演练实战

环节四汇报答辩
将环节2理论知识、环节3模拟演练实战成绩汇总后排名,选取一定比例队伍进入决赛,参加汇报答辩。未进入决赛答辩的队伍可现场观摩学习。

3.奖项设置奖项设置
本次大赛设置特等奖、一等奖、二等奖和三等奖奖项,同时设置优秀指导教师等单项奖。
四、参会、参赛对象与参赛要求
1.参会对象
已开设和拟开设应急管理本科专业的高等院校的相关领导、学科带头人或专业负责人、应急管理相关专业教师及学生,安全应急行业企业代表,安全应急领域专家学者和应急、气象等相关部门领导及工作人员等。
2.教师授课竞赛参赛对象
担任公共安全与应急管理本科专业核心课程的高校教师。
3.学生竞赛参赛对象
参赛队伍应是普通高等院校应急管理、应急技术与管理、安全工程、防灾减灾科学与工程等相关应急专业学生。
4.学生参赛要求
每所高校内部组队,原则上最多2支队伍报名,不得跨校组队,每支参赛队伍由4-5名学生组成(每个环节只能4名选手参赛),由1名教师参与指导与带队。每支参赛队伍需确定1名队长,负责团队协调与沟通。
五、会议时间与地点
会议时间:2025年4月18日至20日(4月18日会议报到)
会议地点:南京信息工程大学
六、报名
1.会议参会及授课竞赛报名
本次会议报名截止时间为2025年3月30日。请有意向参与的代表于2025年3月30日前将会议回执、论文全文、报告PPT发送会务组邮箱:
yangyuhan613@126.com。
会议将组织优秀论文、优秀授课评选并颁发获奖证书。
会议联系人:王老师18805159580
杨老师18756289365
会议联络群(进群咨询:叶老师18805159029)

2.学生竞赛参赛报名参赛
各队报名后,直至竞赛结束,期间不得更换选手。
本次参赛报名截止时间为2025年3月30日。所有参赛队伍由指导/带队老师填写报名信息回执单(见附件)并加盖二级学院公章、扫描,于2025年3月30日前将回执单扫描件发送至大赛组委会指定邮箱:
组委会赛事咨询:
咸亨国际贾老师15754546016
咸亨国际张老师15932406042
(邮箱:2315657329@qq.com)
南京信息工程大学杨老师18756289365
(邮箱:yangyuhan613@126.com)
大赛学生交流进群:QQ群(741273187)或扫码

大赛教师交流进群:
贾老师15754546016(微信同号)
杨老师18756289365(微信同号)